跳至主要內容區塊
財經
熱線

發票中獎清冊一覽…幸運兒花8元中千萬 這張中百萬卻不符資格「11種情況不能領」

統一發票 發票 財政部 特別獎 特獎 雲端發票 酷澎 資格 發票中獎 中獎號碼 幸運兒 領獎 營業 金額
3、4月期統一發票清冊出爐,幸運兒僅花8元就中1000萬。(示意圖/黃耀徵攝)

3、4月期統一發票清冊出爐,幸運兒僅花8元就中1000萬。(示意圖/黃耀徵攝)

財政部今(5日)公布3、4月期統一發票清冊,開出15張特別獎發票,最低消費金額僅8元,另外還開出19張200萬特獎,幸運兒只花3元就中獎。至於百萬雲端獎有30張,但其中一張由電商平台酷澎(Coupang)開出的發票,因為買受人為「國外營業人」,不符領獎資格被取消,11種不能領獎的情況也曝光了。

114年3、4月期統一發票中獎號碼在114年5月25日開出,特別獎獎金1000萬元中獎號碼為64557267,特獎獎金200萬元中獎號碼為64808075,排除空白、作廢、金額不符或買受人記載為營業人等不符給獎規定之發票,可兌領特別獎及特獎之中獎發票分別為15張及19張,提醒領獎期限為114年6月6日至114年9月5日。

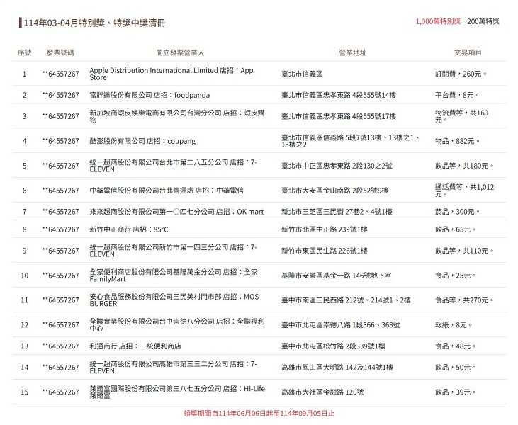
1000萬特別獎中獎清冊。(圖/翻攝自財政部官網)
1000萬特別獎中獎清冊。(圖/翻攝自財政部官網)

1000萬元特別獎中獎清冊顯示,幸運兒僅花8元外送平台費就中獎;還有台中民眾在全聯花8元買報紙,同樣中千萬大獎。而200萬元特獎中獎清冊顯示,最幸運的同樣是外送平台費,只花3元就成為百萬富翁。

200萬特獎中獎清冊。(圖/翻攝自財政部官網)
200萬特獎中獎清冊。(圖/翻攝自財政部官網)

值得注意的是,百萬雲端獎有一張中獎發票由酷澎開出,雖公司登記在台北市信義區,但買受人是國外營業人而非一般消費者,屬營業性質交易,不具消費資格,因此無法領獎。

事實上,根據現行規定,有11種情況即使發票中獎也不能領獎:

1.消費金額為0元。

2.消費金額為負數(退款型態)。

3.發票破損不全、模糊難辨。但經開立發票之營利事業證明其收執聯與存根聯所記載事項確屬相符經查明無訛者,不在此限。

4.載明之買受人資料被塗改。

5.發票已被註記作廢。

6.買受人適用零稅率(如出口等)。

7.依規定按日彙開發票者。

8.漏開、短開發票,經查獲後才補開者。

9.買受人為政府機關、公立學校、部隊、公營事業或營業人。

10.發票逾領獎期限未兌領。

11.外籍旅客購買特定商品申請退稅者。

統一發票 發票 財政部 特別獎 特獎 雲端發票 酷澎 資格 發票中獎 中獎號碼 幸運兒 領獎 營業 金額