財經
房產新勢力
嘉義強震釀災損! 財政部:「稅捐減免從寬」辦理方法一次看
圖文提供 / EBC地產王 2025-02-03 12:44
(封面圖/取自Pexels)
今(21)日凌晨嘉義發生芮氏規模6.4強震,不少民眾仍心有餘悸,南部地區也有災情傳出,財政部南區國稅局表示,若有造成財損,財政部將以「3從」原則協助申請稅捐減免,民眾記得做「3步驟」,並於1個月內辦理。
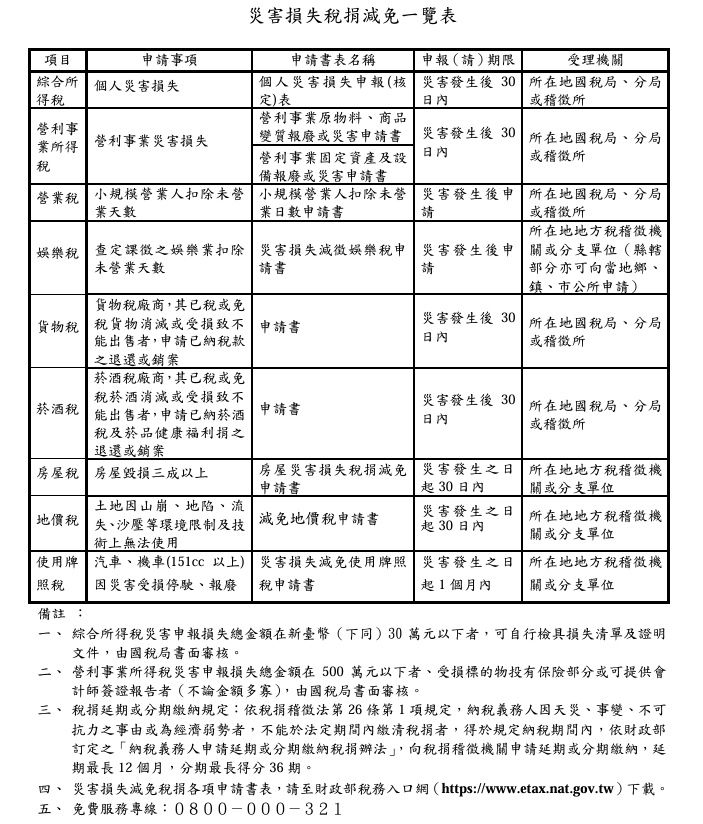
財政部南區國稅局表示,今日凌晨嘉義縣大埔鄉、臺南市楠西區地震全臺有感,民眾若因此造成財產損失,該局將秉持從寬、從速、從簡原則,主動協助及輔導受災納稅義務人申報(請)各項稅捐減免。該局進一步說明,個人或營利事業因地震造成財產損失時,記得把握災損減免三步驟,「拍照存證」、「檢附文件」及「申請減免」,並於災害發生後30日內,報請轄區稅捐稽徵機關辦理相關事宜,該局並提供所得稅、營業稅、貨物稅及菸酒稅等稅目之減免規定請民眾參考(詳「災害損失稅捐減免一覽表」)。
該局強調,納稅義務人除了可以臨櫃辦理與書面郵寄申請,也可至財政部稅務入口網(https://www.etax.nat.gov.tw)線上申請稅捐減免,快速又省時。

納稅義務人如對於災害損失稅捐減免之規定或申報(請)方式有不明瞭之事項,可至南區國稅局網站(https://www.ntbsa.gov.tw/)災害損失報備專區查詢、或於上班時間就近向所在地稅捐稽徵機關詢問、撥打免費服務專線0800-000321,將有專人為您解說。