跳至主要內容區塊
娛樂
即時

「反骨」前成員艾瑞絲控前助理欠百萬不還 偷精品包變賣還「掐脖施暴」

艾瑞絲 反骨 助理 欠債 施暴 精品 成員 反骨男孩
百萬YouTuber團體「反骨男孩」前成員艾瑞絲。(圖/翻攝自臉書/Aries 艾瑞絲)

百萬YouTuber團體「反骨男孩」前成員艾瑞絲。(圖/翻攝自臉書/Aries 艾瑞絲)

百萬YouTuber團體「反骨男孩」前成員艾瑞絲,去年4月合約期滿後離開團隊,並自行創立工作室,不料她近日突然曬出律師函,指控跟隨自己多年的助理長期向她借錢,至今累積百萬元卻從未償還,還偷偷將她的精品包拿去變賣,她得知真相後要求對方還錢,竟遭掐脖施暴,目前雙方已終止合作關係。

艾瑞絲日前在臉書發文,從來沒想過自己會發生這些事,只能說人心叵測,「這兩年來逐漸看清身旁一些人的真面目,利益薰心、現實自私、欺瞞說謊的⋯都有。但我遠離就是,當我是上輩子欠他們的,過了就過了!可最讓我痛心的,是跟著我多年的助理,我信任他所以給他莫大的權限,他需要錢,我借。他需要資源?我給。」

艾瑞絲提到,直至大家開始找上自己,她才恍然大悟,並足一證實前助理對她的所作所為,原來都是虛假居多,「甚至騙我幫我把精品包拿去專櫃維修,到最後發現其實是將我的精品包拿去變賣!在發現這一切真相後,我去找他請他返還我借他的100萬,沒想到他惱羞成怒對我動手、掐我脖子。」

艾瑞絲強調,自己這段時間身心俱疲,最終決定請法律事務所協助,正式對前助理提告,同時也請各大廠商、身邊朋友,不要聽信對方的謊言,「他早已不是我助理,只不過盜用我名義進行各種詐欺行為!謝謝大家」。

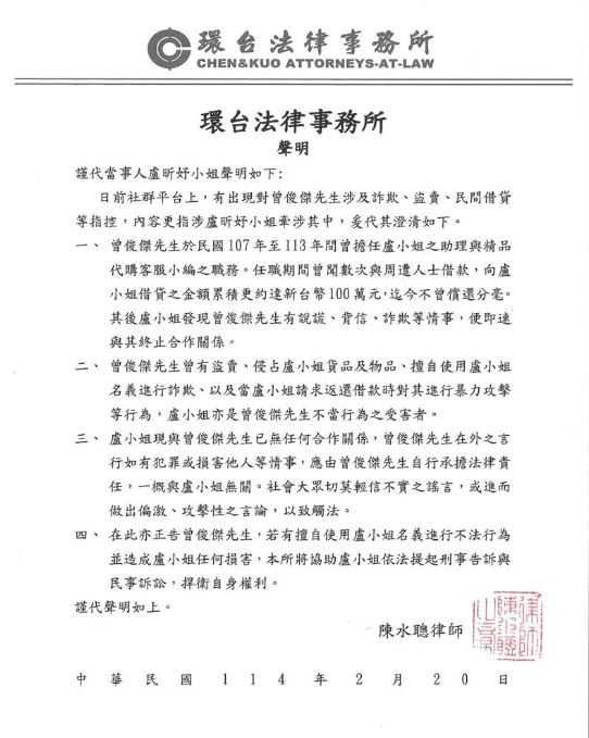
艾瑞絲曬出律師聲明。(圖/翻攝自臉書)
艾瑞絲曬出律師聲明。(圖/翻攝自臉書)
艾瑞絲 反骨 助理 欠債 施暴 精品 成員 反骨男孩