霍諾德徒手攀101將登場!最新時程、交管曝 25日7時起部分路段封閉
霍諾德徒手攀101將登場。(圖/Netflix提供)
美國攀岩傳奇人物艾力克斯霍諾德(Alex Honnold)原訂昨(24)日上午9點正式挑戰徒手攀登台北101,全程不使用任何繩索或安全裝備,然而,Netflix官方當天上午宣布,《赤手獨攀台北101:直播》節目因天候不佳,延後至今(25)日上午9點。最新交通管制措施與相關資訊懶人包出爐,期待稍晚的挑戰。
無論是否有訂閱Netflix、身在何處,都能透過以下方式見證歷史。建議想親自到場見證的民眾,提早出門佔好位子。
●家中觀賞:Netflix將進行全球獨家直播《赤手獨攀台北101》,透過貼身鏡頭捕捉攀爬細節與驚險瞬間,並設定10秒安全延遲機制,以防突發狀況。
●現場免費轉播: 台北101對面的「信義廣場」(松智路與松廉路口)已架設大型戶外螢幕,將進行約2小時的實況放送。
●遠端與實地觀看: 民眾可至YouTube頻道搜尋「Taipei Travel Live Cam 台北觀光即時影像 」,透過象山鏡頭遠眺;若想親臨現場,建議前往「松智路與信義路交叉口」(101大樓東南側)仰望,但請注意勿闖入管制區域。而89樓觀景台照常開放,但東南角區域為攝影專區,不開放民眾靠近。
為確保活動安全與轉播順利,台北市交通局將實施以下管制措施:
●管制時間: 1月25日(週日)上午7點至11點。(視情況提前、延後管制時間)
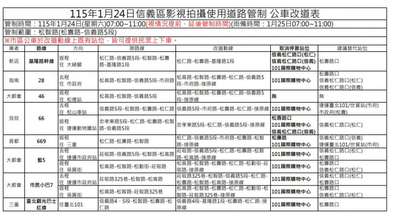
●封閉路段:鄰近101大樓的「松智路」全線雙向封閉;「信義路五段」將封閉部分西向1.5車道暫停通行。
●公車改道路線:基隆路幹線、28、46、66、669、藍5、市民小巴7、臺北觀光巴士,一共取消信義松仁路口(松仁)、信義松仁路口(信義)、101國際購物中心、松壽路口、松廉路等5個停靠站位。(市區公車於改道動線上既有站位,皆可提供民眾上下車)
建議計畫前往信義區的民眾,提前改道或利用大眾運輸工具,以免行程受阻。
