娛樂
即時
小龍女柳柳遭控與已婚富商出國親上火線喊告 爆料者急道歉認「自導自演」
中職味全龍啦啦隊小龍女成員柳柳。(圖/翻攝自柳柳Instagram)
中華職棒味全龍啦啦隊小龍女成員柳柳近日遭匿名網友爆料,與已婚建商集團富二代出國旅遊,還貼出LINE對話截圖,引發球迷和粉絲熱議;針對相關指控,柳柳迅速透過律師發聲駁斥,並強調將對造謠者提起加重誹謗等刑事訴訟。今(2)日上午爆料者也用本名發道歉聲明,認了自己過度迷戀柳柳,才杜撰不實內容。
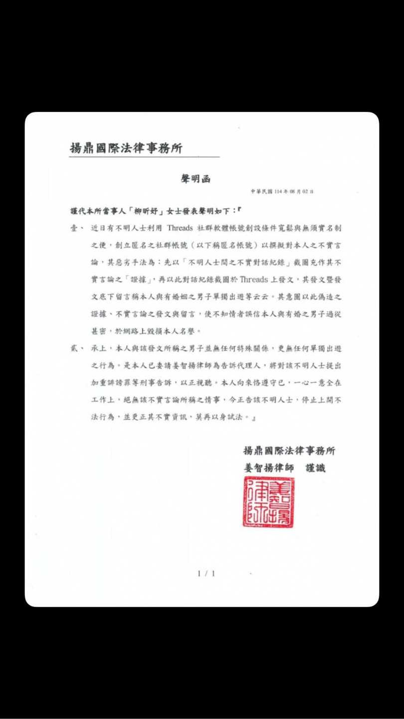
8月1日晚間社群Threads有網友爆料小龍女柳柳與已婚富商單獨出國旅遊,附上3張LINE對話截圖,以情緒性言詞影射柳柳與男方存在不單純關係;文中爆料者還自稱是長期支持柳柳的「守護者」,因為無法再相信而決定「退坑」。
這則爆料消息瞬間在社群上延燒,柳柳也馬上透過律師發布法律聲明,將循法律途徑對該名爆料者提告,並警告相關人士切勿再以身試法;除此之外,柳柳強調自己向來恪守己職,重心都放在工作上,絕對沒有不實言論所稱之情事,不容忍任何對其名譽的無端抹黑,請外界勿輕信未經查證的謠言。
在柳柳發聲駁斥不實謠言後,爆料者今日上午已在社群Threads以本名發文致歉,坦言爆料內容皆是他自導自演,「在此向柳小姐及富商道歉並希望能得到原諒」,並表示自己是柳柳的粉絲,過度迷戀才會做出這種荒謬的捏造行為,日後會加以檢討改進。最後爆料者希望柳柳、富商和發文提到的人能原諒他一時錯誤的行為,「在此深感抱歉,然後會深刻檢討反省,非常抱歉。」
