白色巨塔3/中榮爭議非首次!神外主任代刀釀醫糾 下體化膿慘遭整組切除
台中榮總也非第一次爆出醜聞,現任神經外科主任沈炯祺2013年時就因同時跨棟執刀,被踢爆是為賺取手術獎金,讓其他醫師執刀,引發醫療糾紛。(圖/黃耀徵攝)
台中榮民總醫院神經外科科主任鄭文郁、科主任楊孟寅、醫師廖致翔被爆料指出,放任無醫護人員執照的醫材廠商進入手術房內執刀手術。而這也早非台中榮總第一次爆出醫療醜聞,2013年「百大名醫」神外主任沈炯祺過去曾被爆出為賺取手術獎金,讓其他醫師代為執行手術,造成病患死亡引發醫療糾紛;2014年,有男病患因下體出現硬塊,向中榮泌尿名醫歐宴泉求診,歐在手術過程中卻將切片手術直接改為切除手術,讓病患清醒後氣炸。

現任台中榮總醫院神經外科主任沈炯祺,曾獲商業週刊「百大名醫」,卻被爆出為了賺取開刀獎金,經常性同時開3到5台重大手術,最高紀錄甚至一天7台,手術室更分別在第一醫療大樓、第二醫療大樓與急診大樓,實際上卻是直接交由旗下醫師代打。而沈炯祺在為廖姓婦人執行「頸椎後縱韌帶鈣化」手術時,也同時為其他3名病患執行手術,最後廖姓婦人術後因敗血症不治,主刀醫師沈炯祺卻幾乎不出面,均派住院醫師溝通。
事件爆出後,又有民眾出面指控沈炯祺明明在豐原醫院看診,卻同時在中榮進行腦膨出手術,當場被抓包由豐原醫師張正一代刀執行。對此,台中榮總也因此明訂醫師手術不可跨棟執刀(排除緊急會診手術)。
2014年9月,一名方姓男子因下體出現硬塊前往台中榮總向泌尿科名醫歐宴泉求醫,歐宴泉當下診斷懷疑方男罹患陰莖癌,排定進行切片手術確認,未料過程中卻直接將患者的下體全數切除,表示,「因找不到腫瘤,不管是良性或惡性都得切除。」,最終病理報告出爐,確認方男下體僅為一般發炎、膿傷,讓方男事後氣得向歐宴泉求償891萬餘元、同時須給付妻子650萬元民事賠償損失。
不過台中地院審理後,確認手術過程中,歐宴泉曾詢問方男妻子因沾黏嚴重,無法剝離腫瘤,是否同意切除陰莖,在獲得方男妻子同意下才將方男下體全數切除,案經上訴至最高法院後,仍判處方男與其妻子敗訴。

而此次爆出醫師放任廠商上table執刀,3名醫師放任廠商上台執刀粗估至少已長達3年。2025年底,醫師廖致翔遭內部檢舉放任廠商執刀,但台中榮總至今卻未對相關醫師做出懲處,僅在接獲檢舉後,於會議上宣導強調「本院規範禁止廠商碰觸病人傷口及身體,但可以協助護理師部分器械操作。」。
據了解,中榮在會議上宣導呼籲醫護人員「一定要遵守法規」,「一旦觸法,醫院都不能保護您」;會議上也有副護理長詢問,廠商是否能刷手上table教導器械使用,因器械技術更新太快,護理人員無法第一時間熟悉,但器械又相當昂貴,小小一組就要價百萬,因此通常會協請廠商操作,將器械組裝好後交給醫師使用,過程中不會碰觸到病人。
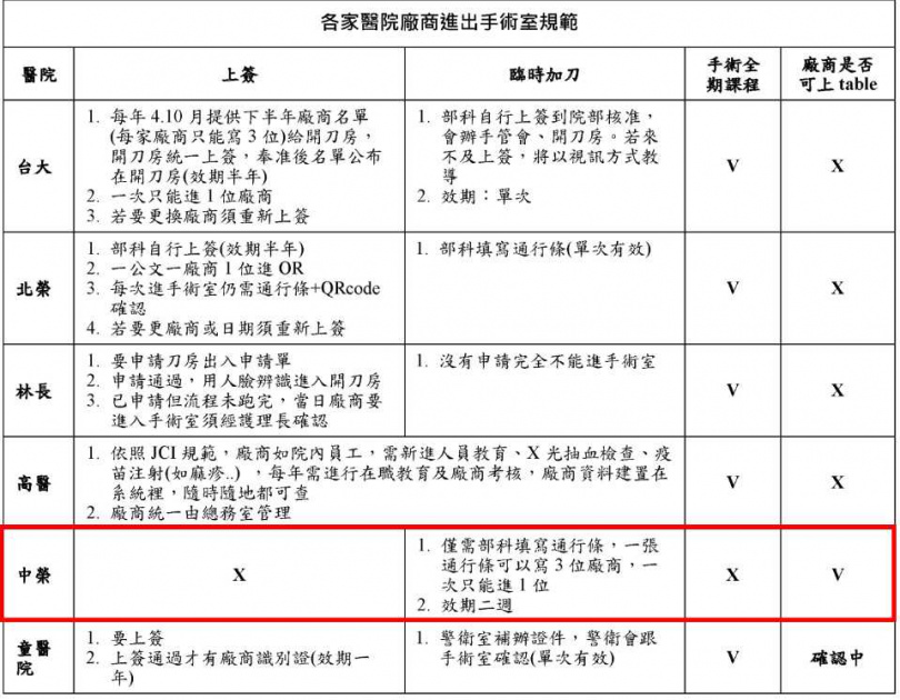
對此,會議上主席回復強調,廠商須在藍色區域外,不可碰觸到病人,僅能以雷射筆或站在手術床區域藍色格子外,教導刷手護理師或協助醫師器械組裝與設備操作;執行長則強調,該事件並非事後檢討,「當場就要制止」,「可以請廠商事先來上課,大家都要自己學習器械儀器使用」。但截至2026年1月,均未對相關醫師做出懲處,而在醫學中心中,包含台大、北榮、林口長庚、高醫等中均明訂廠商不可上table,並須完成手術全期護理學會舉辦之醫療器材專業人員手術病人安全研習會課程才能進入手術室,僅有台中榮總准許廠商上table。
對此,台中榮總全盤否認廠商進手術室執刀。中榮公關室主任李萬國回應,有關神經外科讓外面廠商進駐開刀一案,經查本院沒有讓任何廠商從事任何醫療行為;針對神經外科廖致翔醫師遭內部檢舉放任廠商進入手術室執刀一事,本院再次重申,廠商沒有從事任何醫療行為,醫院對於目前廖致翔醫師違反手術室門禁管制作業指導書一案已經由政風室與人事室完成調查,目前移送考績會審議中,預計下周將會有結果出爐。