馬太鞍天主堂難逃洪災!來台奉獻50年法籍神父一度失聯 教區宣布募捐協助救援重建
受馬太鞍溪堰塞湖溢流影響,位於光復鄉大馬村的天主教「聖保祿歸化堂」同樣遭受重創。(圖/翻攝天主教花蓮教區官網、FB/吳秀珍)
受強颱「樺加沙」外圍環流影響,花蓮縣連日豪雨不斷,造成馬太鞍溪堰塞湖23日下午發生溢流,大量洪水挾帶泥沙湧入光復鄉周邊地區,造成14死、32傷、152失聯的慘重後果。在這場洪災中,位於光復鄉大馬村的「聖保祿歸化堂」同樣遭受重創,在當地服務部落超過50年的法籍神父呂德偉更一度傳出失聯,所幸最終確認平安無事。天主教花蓮教區發出緊急公告,希望透過募捐協助災區進行重建。
天主教台北總教區司鐸程若石神父昨(23)日晚間透過臉書發文指出,來台服務超過50年,如今正在馬太鞍光復本堂服務的呂德偉神父,在洪水發生後下落不明,希望當地民眾協助尋找聯繫。消息傳開後,引發許多教友關注並協助擴散消息,所幸當日深夜即傳來好消息,證實神父已平安在一名教友家避難,隨後轉移至花蓮巴黎外方傳教會會館安置,令不少人鬆了一口氣。

據了解,呂德偉神父1975年奉巴黎外方傳教會派遣自法國來台,先在新竹學習中文,之後前往花蓮玉里進修國語與台語,甚至走入當地豐濱部落向阿美族耆老學習族語,以徹底融入當地生活。之後,呂德偉神父長年奔走於花蓮玉里、豐濱與光復等地,不僅主持宗教服務,也積極推動教育,協助光復鄉多個部落設立多所幼稚園,更親自開車接送學童上下課,是偏鄉教育的重要推手,並贏得移民署花蓮服務站為他頒發永久外僑居留證,並給予「馬偕計畫」特殊禮遇,以最高敬意肯定他半世紀以來為在地民眾奉獻的努力。
近年來,呂德偉神父服務於光復鄉大馬堂區的聖保祿歸化堂,然而在這次洪水中,教堂同樣受到重創,如今建築內部滿目瘡痍,不僅被厚重的泥沙覆蓋,屋內座椅、門板等器物也多有毀損。

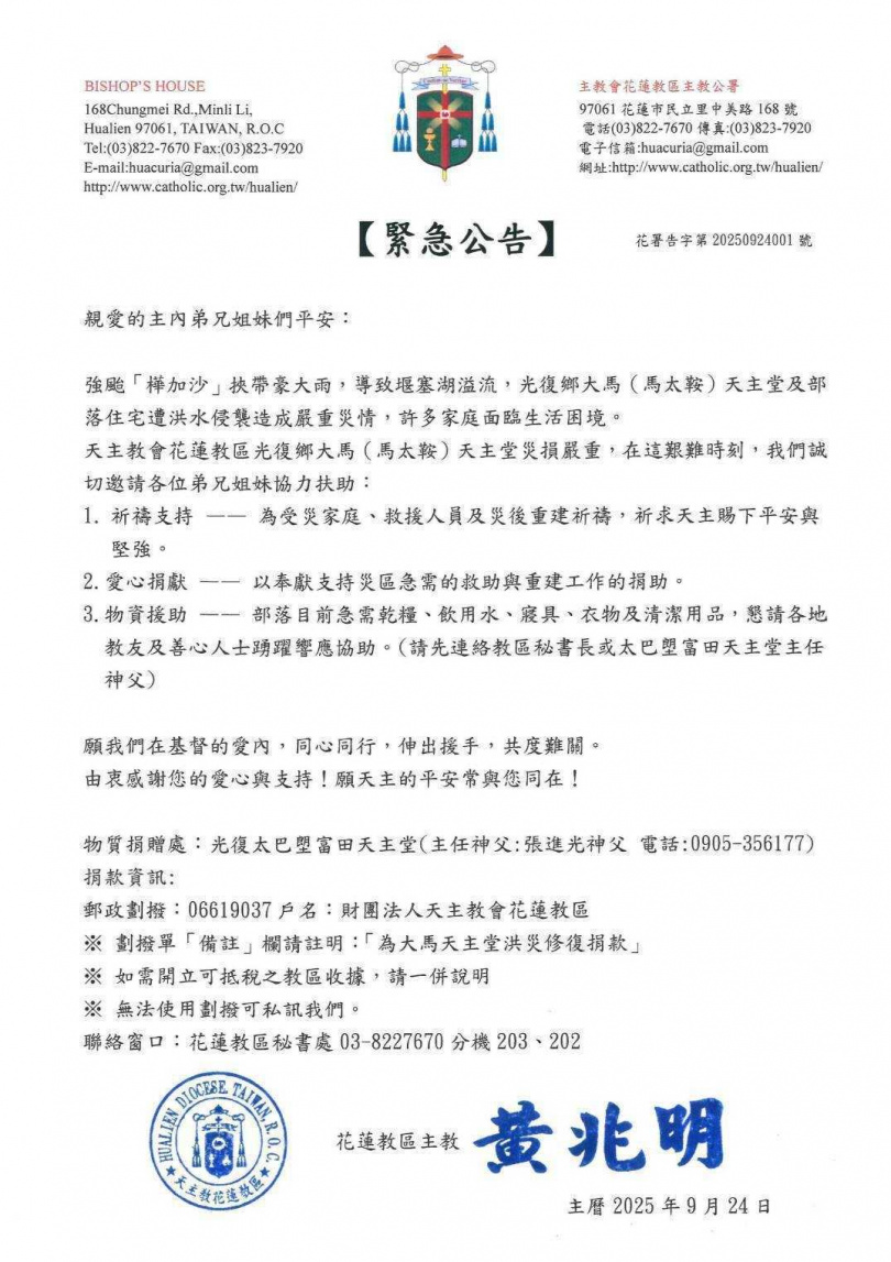
對此,天主教花蓮教區今(24)日也發布緊急公告,呼籲外界伸出援手,協助災區重建。公告指出,光復鄉大馬(馬太鞍)天主堂及周邊民宅遭受洪水侵襲嚴重受損,許多家庭因此面臨生活困境。教會呼籲,請教友為受災家庭、救援人員及災後重建祈禱,也希望有心人能捐助善款支持災區救助、重建工作。此外,當地部落目前急需乾糧、飲用水、寢具、衣物及清潔用品,希望各地教友及善心人士能踴躍伸出援手。
目前花蓮教區救災的物質集中地,是位於太巴塱部落的富田天主堂,聯絡主任神父是張進光神父,電話為0905356177。如果民眾有意願捐贈物資,請先與神父聯繫。捐款資訊則為由郵政劃撥「06619037,戶名:財團法人天主教會花蓮教區,備註欄請註明「為大馬天主堂洪災修復捐款」。公告並指出,捐款人如需開立可抵稅之教區收據,請一併說明。若無法使用郵政劃撥,也可以透過花蓮教區秘書處電話(03)8227670轉分機202、203直接聯繫。
