爛尾營造廠2/出包不斷營造廠母公司自開建案 北市精華區藏潛在爛尾樓
根據票據信用查詢系統,廣鐿建設公司於今年4月就因跳票而遭列為拒絕往來戶,至今仍未解除。(圖/翻攝自票據信用查詢系統)
北市松山區的廣銘建設公司旗下的廣鐿營造廠被爆出惡意延宕工期,且該營造廠所承攬的建案,幾乎都出過問題,而該建商還有2件預售屋建案,地段均位於北市精華地區,其中一處位於信義區的地上11樓、地下2樓建案,預計在2026年3月完工,如今開工已2年卻僅剛剛「破土」,有極高機率成為台北市精華區的爛尾樓。
有知情人士透露指出,廣鐿營造廠的工地曾因指揮不當撞死無辜路過的老婦人,還出現跳票6千萬餘元之情形,離譜的是該營造廠的母建設公司廣銘,也在北市信義區與松山區買地蓋預售屋,兩建案分別為信義WOW與松山WOW,而能否順利完成施工則充滿不確定性。
他表示,「信義WOW」早在2年前就已開始販售,對外主打「精品宅」,預計為地上11層、地下2層,當初風光開賣,原訂30戶賣出29戶,幾乎完售,並預計將在2026年初完工,然而隨著時間的推進,工程卻沒有如期推進,2022年開工至今卻僅剛剛「破土」,2024年底才初步完成地下室建設,並準備搭建地上1、2層,明顯出現工程延宕。

本刊記者實際走訪該處建案,工作日下午4時工地內卻「人跡罕至」,並未看見工人施作也未見有大型機械進出,相當安靜,就在記者拍攝工地外觀時,卻突然有一名自稱是工地負責人的男子騎乘腳踏車出現,上前詢問「你是哪個單位?為什麼要拍照?」並試圖跟在記者後面,惟在未得到回覆後悻悻然離去。
知情人士也怒控,廣銘建設公司疑似利用關係施壓銀行,明明未達成工期卻逼迫銀行放貸8千餘萬,因此他向立委陳情希望查明相關原因,同時出示銀行內部員工對話紀錄。員工疑似向同行打聽該建設公司工程進度是否有按期進行以確認撥款?而廣銘建設公司的信託銀行卻回覆,該建設公司是一間「爛公司」,進度僅有地下1樓與地上1樓灌漿,還將預收之預售款項全數用完,如今工程卻仍是零付款。

不過放貸銀行則回函表示,相關信託契約書已依法與建築經理公司簽訂建經契約,由建經公司負責該建案進度與財務查核,且該建案至今查詢並未發現有停工之相關公告,並於去年8月勘驗地下二樓,相關撥款文件經建經公司審查後無誤,才經授信銀行蓋章核可,並未發現有疏於管理之相關情事。
對於受害建商的指控及質疑,廣銘建設公司表示「一律不回應」,而登記於同一地址的廣鐿營造廠電話則持續停留在「通話中」,至本刊截稿前仍未回應。
2025年4月11日更新
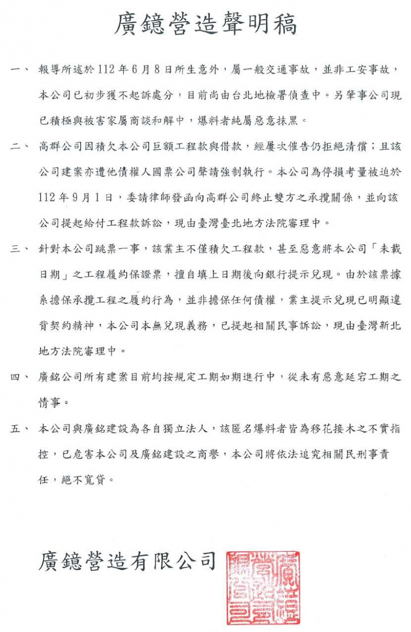
對於上述報導,廣鐿營造回應指出,針對本公司跳票一事,該業主不僅積欠工程款,甚至惡意將本公司「未載日期」之工程履約保證票,擅自填上日期後向銀行提示兌現。由於該票據系擔保承攬工程之履約行為,並非擔保任何債權,業主提示兌現已明顯違背契約精神,本公司本無兌現義務,已提起相關民事訴訟,現由新北地方法院審理中。
廣鐿聲明稿全文如下
