爛尾營造廠1/施工撞死人拒賠償害停工一年半 承攬3工地全出包擺爛
北市松山區的廣銘建設公司旗下「廣鐿營造」,施工時水泥預拌車撞死路人,事後還把賠償責任推給建商。(圖/資料照)
本刊日前接獲爆料指出,位於北市松山區的廣銘建設公司旗下所屬廣鐿營造廠惡意延宕工期,不但於施工期間爆出工安事故,水泥預拌車駕駛因未聽指揮撞死路人,事後還拒絕賠償,甩鍋給合作的建商負責,讓建商氣得與其解除承攬關係。受害建商氣憤爆料指出,廣鐿出包不僅僅只是一件,他們所承攬的建案幾乎都有問題,工期延宕只是基本款,還有在施工期間發生火警,甚至出現跳票情形,被其經手的建案幾乎都有成為爛尾樓的命運。
知情人士指出,整起事件的起因為高群開發有限公司於北市大安區準備興建「大安文樺」預售屋,高群的老闆得知其先前曾合作過的友人自立門戶成立了廣銘建設公司,旗下更設有廣鐿營造廠,因此決定與友人的營造廠簽立承攬合約,孰料卻是噩夢的開始。

他表示,廣鐿營造廠於施工過程中先是斷斷續續出現施工方法不符簽約內容之狀況與工期延宕,且2023年的6月8日一輛水泥預拌車準備進入工地施工時,駕駛疑似未聽見同事指揮,輾過走在後方準備返家的84歲老婦人,傷重不治,事後工地也因發生工安事故而被勒令停工。
廣鐿營造廠停工後不但未能對工安疏失做出改善,更拒絕與被害者家屬商談賠償事宜,讓被害者家屬憤而找來議員陳情關切,導致工地復工遙遙無期,從發生事故後直接停工1年半,甚至還一度有傳言該建案恐成為爛尾樓。
廣鐿堅持其不須負擔相關疏失,應由建商來承擔,後續對於拖延工程之狀況直接擺爛不幹,更向建商獅子大開口,表示不付7千萬元的違約金就不解除委任關係,也不繼續施工。建商氣得終於在2024年6、7月間找來律師解除雙方委任關係,重新尋求可靠營造廠,讓延宕已久的工程復工。
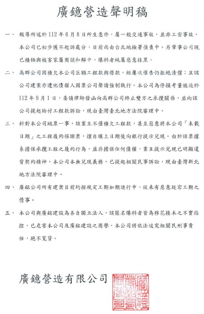
對此,本刊實際詢問廣鐿,廣鐿在本刊刊出後今年4月11日回應指出,報導所述2023年6月8日所生意外,屬一般交通事故,並非工安事故,本公司已初步獲不起訴處分,目前尚由台北地檢署偵查中。另,肇事工司現已積極與被害家屬商談和解中,爆料者純屬惡意抹黑。
廣鐿指出,高群公司因積欠本公司鉅額工程款與借款,經屢次催告仍拒絕清償;且該公司建案亦遭他債權人國票公司聲請強制執行。本公司為停損考量被迫於2023年9月1日,委請律師發函向高群公司終止雙方之承攬關係,並向該公司提起給付工程款訴訟,現由台北地方法院審理中。

不過知情人士也表示,廣鐿不僅僅只在大安區承攬的「大安文樺」建案有問題,另在桃園龜山與新莊的2處建案也通通於施工期間出現狀況,導致工期無限期延宕。其中一處建案在2024年4月間跳票6千萬餘元,因而被列為拒絕往來戶,隨後就在5月變更負責人,改為其老婆作為負責人,以維持公司運作;而另一建案則因不明原因於施工期間發生火警事故,也同樣造成工期延宕。
知情人士透露,廣鐿已出現多次危機,顯示其內部有相當大問題,最可怕的是該營造廠所承攬的工地已出現跳票狀況,但其母公司廣銘建設公司卻仍有2處預售屋建案在進行中,其中一處位於北市信義區地上11層、地下2層,原預計將在明年3月完工,如今卻僅僅才剛「破土」,業界唯恐將淪為下一個爛尾樓。
對此,廣鐿也回應強調,廣銘建設公司所有建案目前均按規定工期如期進行中,從未有惡意延宕工期之情事。本公司與廣銘建設為各自獨立法人,該匿名爆料者皆為移花接木之不實指控,已危害本公司及廣銘建設之商譽,本公司將依法追究相關民刑事責任。
2025年4月11日更新:
廣鐿在本刊刊出後於今年4月11日回應指出,報導所述2023年6月8日所生意外,屬一般交通事故,並非工安事故,本公司已初步獲不起訴處分,目前尚由台北地檢署偵查中。另,肇事工司現已積極與被害家屬商談和解中,爆料者純屬惡意抹黑。
廣鐿指出,高群公司因積欠本公司鉅額工程款與借款,經屢次催告仍拒絕清償;且該公司建案亦遭他債權人國票公司聲請強制執行。本公司為停損考量被迫於2023年9月1日,委請律師發函向高群公司終止雙方之承攬關係,並向該公司提起給付工程款訴訟,現由台北地方法院審理中。
對此,廣鐿也回應強調,廣銘建設公司所有建案目前均按規定工期如期進行中,從未有惡意延宕工期之情事。本公司與廣銘建設為各自獨立法人,該匿名爆料者皆為移花接木之不實指控,已危害本公司及廣銘建設之商譽,本公司將依法追究相關民刑事責任。
廣鐿聲明稿全文如下
