跳至主要內容區塊
生活
綜合

花蓮推「春節返鄉專車」! 1/21中午開放實名制購票

春節 返鄉 專車 花蓮
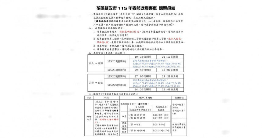
115年春節花蓮返鄉專車購票須知。(圖/翻攝自花蓮縣政府民政處官網)

115年春節花蓮返鄉專車購票須知。(圖/翻攝自花蓮縣政府民政處官網)

今年春節從2月14日起,一路放到2月22日,共有9天假期,花蓮縣政府為讓旅外遊子安心返鄉、與家人團聚,推出「115年春節返鄉專車」服務,提供4列次對號座專車,為花蓮人民增加交通選擇。

花蓮民政處說明,專車共有4列次,全程對號座,返鄉車分別是2月13日晚上7時32分、2月14日上午9時42分台北站發車直達花蓮站;返工時間則是2月21日下午5時及2月22日下午2時20分自花蓮站發車直達台北站,同時也規劃了區間車接駁,照顧南花蓮地區鄉親的交通需求。

民政處指出,凡具花蓮縣縣民資格(含設籍花蓮或身分證「U」開頭)、其配偶、直系血親及其配偶,或非花蓮縣民但在花蓮工作者、其配偶、直系血親及其配偶,皆可於1月21日中午12時至下午4時,在「花蓮縣政府全球資訊網-熱門連結-115年春節返鄉專車訂票」登載資料訂票,相關專車資訊公告於花蓮縣政府全球資訊服務網。

民政處提醒,專車為實名制,僅限本人搭乘,並依個人資料保護法規定於乘車證上登載乘車人姓名及身分證字號,取票及乘車時皆須出示所有乘車人身份證明文件,如親屬關係請以完整戶口名簿、依工作地者檢附工作證明文件,以供縣府人員核驗,花蓮縣返鄉專車屬服務性質,費用款項為行政作業費,每張收費200元,經購票辦理後恕不退費。

花蓮縣政府表示,盼能透過返鄉專車,讓鄉親在春節期間感受到縣府的用心與溫度,也提醒民眾務必留意訂票與取票時間,以免影響自身權益。

春節 返鄉 專車 花蓮