生活
健康
衛生局抽驗茶葉、花草茶 名店蝶豆花竟驗出「6項農藥超標」
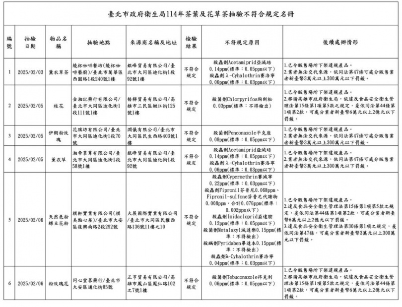
衛生局抽驗50件茶葉及花草茶產品,共驗出6件產品不符規定。(圖/衛生局提供)
喜歡喝花草茶的人注意!台北市政府衛生局今(28日)公布114年茶葉及花草茶抽驗結果,共抽檢50件產品,有6件農藥殘留超標,不合格率達12%。其中有不少知名店家被查出農藥殘留不合格,產品包含玫瑰花、薰衣草、蝶豆花及桂花等,目前衛生局已要求下架,並追查違規產品來源業者開罰。
衛生局今(28日)公布114年茶葉及花草茶抽驗結果,表示本次針對超市、賣場、茶行、飲料店、餐飲店等處進行抽驗,共檢驗26件茶葉與24件花草茶產品,其中包括「玫瑰花」2件、「薰衣草」2件、「蝶豆花」1件及「桂花」1件,分別檢出1至7項農藥殘留超標,共6件產品不符「農藥殘留容許量標準」規定,不合格率達12.0%。
衛生局指出,檢驗不合格項目及店家,包含萬華區「燒杯咖啡餐坊」的薰衣草茶驗出2種殺蟲劑超標、迪化街「金湘記藥行有限公司」的桂花有違規的殺菌劑、「花旗坊有限公司」的伊朗粉玫瑰驗出1種殺菌劑超標、「湘帝蔘茸有限公司」的薰衣草驗出2種殺蟲劑超標、大安區「同心堂蔘藥行」的粉玫瑰花驗出1種殺菌劑超標、而「棋軒實業有限公司(棋美點心屋)」的天然色粉及蝶豆花粉更被查出有6種殺蟲劑、殺菌劑超標。

對於違規產品,衛生局已要求業者全面下架停售,其中部分產品來源屬外縣市者,已移交當地衛生局追查。其他不符「農藥殘留容許量標準」規定者,可依違反食品安全衛生管理法規定,處負責業者新臺幣6萬元以上2億元以下罰鍰。至於未申請輸入許可者,則可處3萬至300萬元以下罰鍰。
衛生局提醒,食品安全首重源頭把關,民眾選購相關產品時,最好選擇具有良好信譽的商家產品,或具農政機關核發的農產品標章,以確保飲食安全。